福建海峡银行及一支行合计被罚150万元:涉及流动资金贷款贷前调查不尽职等行为

2022-08-26 11:26:23  来源: 新浪网  编辑:zgjrzk  

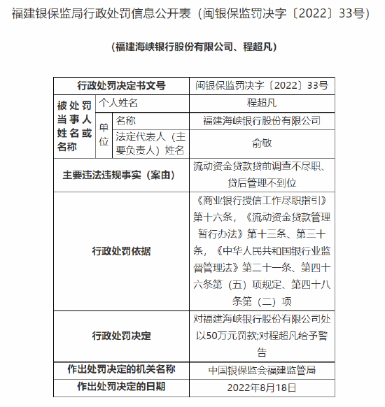
  8月25日消息,据中国银保监会福建银保监局行政处罚信息公开表显示,福建海峡银行股份有限公司因存在流动资金贷款贷前调查不尽职、贷后管理不到位的行为,被处以50万元罚款;该行程超凡被处以警告。

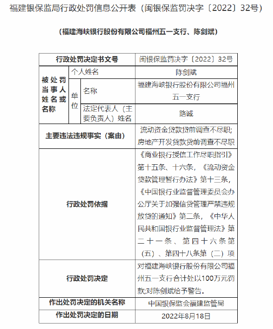
  此外,福建海峡银行股份有限公司福州五一支行因涉及流动资金贷款贷前调查不尽职、房地产开发贷款贷前调查不尽职的行为,被处以100万元罚款;该支行陈剑斌被处以警告。

  相关原文如下:


新浪网
中国金融智库
关于我们 - 广告服务 - 投稿启示 - 法律声明 - 免责条款 - 隐私保护 - 招贤纳士 - 联系我们
http://www.zgjrzk.cn/ All Rights Reserved.
中华人民共和国电信与信息服务经营许可证:京ICP备12005133号
版权所有:中国金融智库 sitemap
中国金融智库法律顾问:海勤律师事务所 王勇 合伙人 律师
中国金融智库 电话:8610-56225227/28/29/30 传真:010-51017316